根据《安徽省科协关于征集2026年决策咨询研究项目的通知》(皖科协宣秘〔2025〕14号)部署要求,经组织申报、专家评审、会议研究,现对2026年决策咨询研究拟立项项目予以公示。公示期为2026年1月28日至2月3日。公示期间如有异议,请以书面形式实名反映至省科协。
联系电话:
0551-62661746(省科协机关纪委)
0551-62611870(省科协宣传文化部)
附件:2026年省科协决策咨询项目拟立项项目名单
安徽省科学技术协会
2026年1月27日
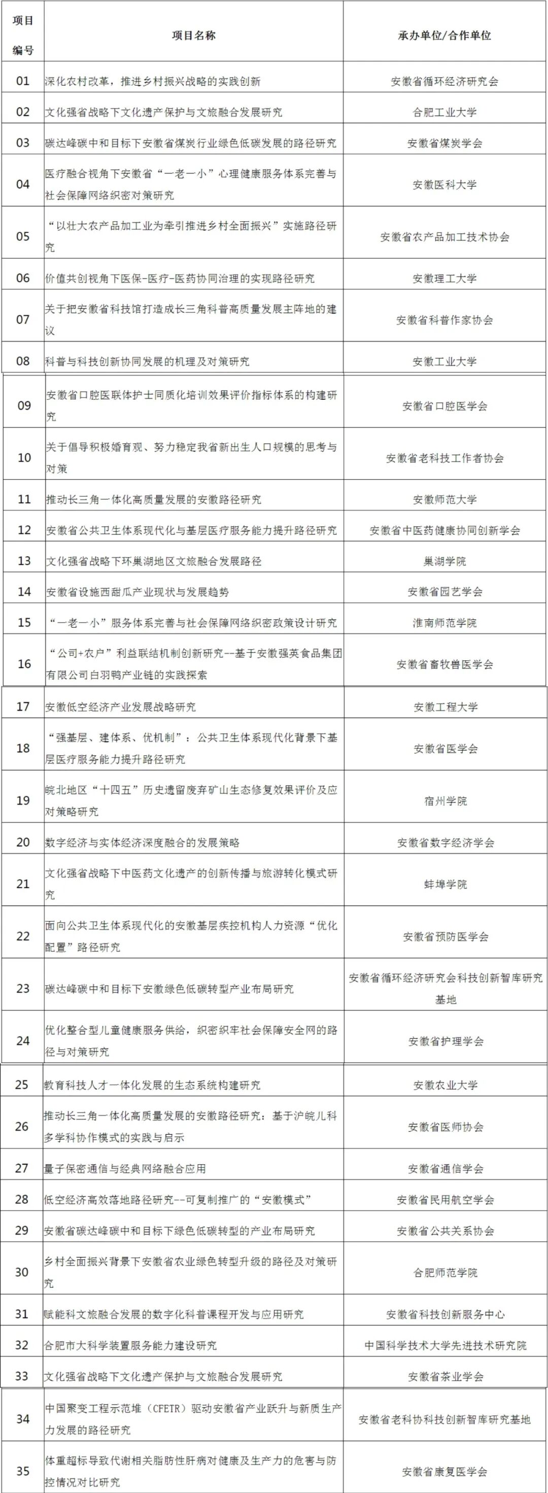
2026年省科协决策咨询项目拟立项名单
(排名不分先后)



如若转载,请注明出处:http://news.qyzyw.com/article/6677

