印发 | 支持民营经济高质量发展若干举措
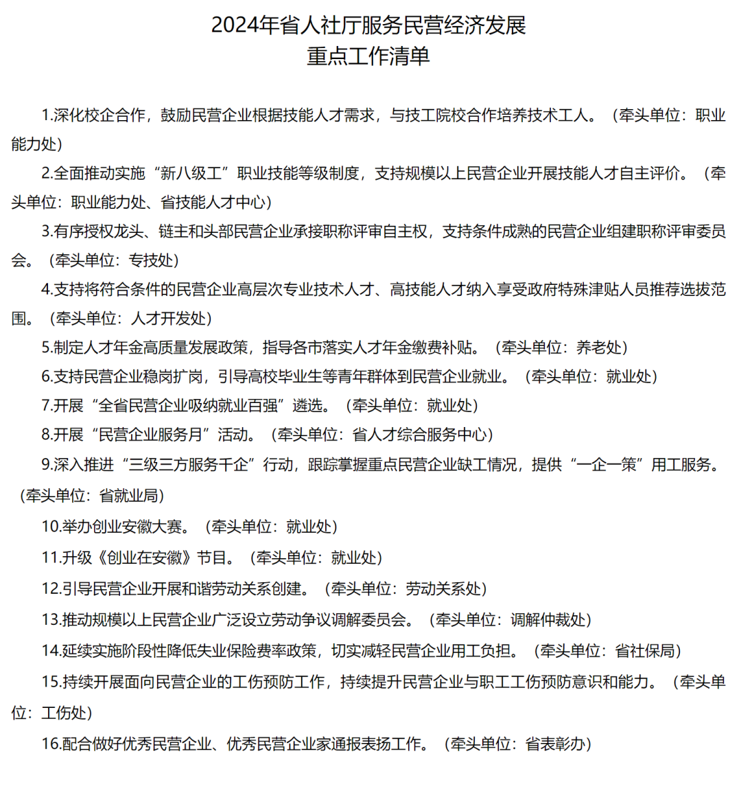
支持民营经济高质量发展若干举措 民营经济是推动社会主义市场经济健康发展的重要力量,是推动高质量发展、建设现代化经济体系的重要主体。为深入贯彻党中央、国务院关于促进民营经济发展壮大的决策部署,全面落实省委、省政府和人力资源社会保障部关于促进民营经济发展要求,始终坚持“两个毫不动摇”,促进民营经济做大做优做强,着力推动高质量发展,制定如下举措。 一、强化民营经济人力资源要素保障 1.加强民营企业技能人才供给。引导民营企业积极发挥技能人才培养主体作用,支持民营企业开展新录用人员岗前技能培训和在岗职工岗位技能提升培训。将校企合作成果纳入技工院校“双高”计划评审指标,促进产教融合、校企合作。引导技工院校主动服务民营企业需求,合作培养技能人才。支持具备条件的民营企业建设高技能人才培训竞赛基地,设立技能大师工作室,开展技术攻关、技能传承。全面实施“新八级工”职业技能等级制度,支持符合条件的民营企业开展技能人才自主评价,落实优秀职工直接认定、越级申报、破格评价政策,鼓励“特才特评”。 2.激发民营企业专业技术人才创造活力。拓宽职称评审渠道,完善民营企业职称政策。民营企业专业技术人才一般在劳动关系所在地自愿参加职称评审,不受户籍、档案等因素制约。支持专业技术人才密集、技术实力较强、内部管理规范、有一定规模的民营企业组建职称评审委员会。民营企业引进的高层次专业技术人才、急需紧缺人才、优秀青年技术人才,可直接通过职称评“绿色通道”申报相应级别职称。支持设立职称评委会的民营企业参与制定职称评审标准,与企业相关的职称评审委员会、专家库按一定比例吸纳民营企业专家。推进民营企业高技能人才与专业技术人才贯通发展,畅通技能人才成长通道。支持符合条件的民营企业备案新设博士后科研工作站。 3.健全民营企业人才激励机制。深入落实《技能人才薪酬分配指引》,引导企业收入分配向生产一线技术工人和关键岗位、高技能人才倾斜。鼓励民营企业参加各级各类职业技能竞赛,获奖选手按照规定晋升相应职业技能等级。推荐符合条件的民营企业高技能人才参评全国技术能手、江淮杰出工匠、安徽技能大奖,支持将符合条件的民营企业高层次专业技术人才、高技能人才纳入享受政府特殊津贴人员推荐选拔范围。支持人力资源服务机构为企业引进高层次急需紧缺人才,按规定对引才成绩突出的人力资源服务机构和用人企业给予最高20万元一次性奖补。推动人才年金高质量发展,落实人才年金缴费补贴。 4.畅通人才向民营企业流动渠道。推进企业流动人员人事档案信息化建设,建成人才档案省集中系统和省级基础信息资源库,全面实现档案业务网上办理、跨省通办。畅通企业职工基本养老保险关系转移接续流程,取消省内关系转移手续,通过国家平台实现跨省转移“一省通办”。 二、优化民营企业就业创业服务 5.支持民营企业稳岗扩岗。落实就业创业各项涉企扶持政策,健全惠企政策精准直达机制,持续强化倾斜支持中小微企业政策导向。引导高校毕业生等青年群体到民营企业就业。支持民营企业稳定和扩大就业,开展“全省民营企业吸纳就业百强”遴选。鼓励金融机构向吸纳就业人数多、稳岗效果好且用工规范的中小微民营企业发放稳岗扩岗专项贷款,助力缓解中小微民营企业融资难题。 6.强化民营企业用工服务。面向各类民营企业,提供劳动用工咨询、招聘信息发布、用工指导等均等化服务。结合春风行动、民营企业服务月等系列活动,常态化开展“2+N”主题招聘会。优化安徽公共招聘网,搭建供需对接平台,为民营企业提供招聘求职等一站式服务。坚持将专精特新、涉及重点外资项目等民营企业纳入重点企业清单,深入推进“三级三方服务千企”行动,跟踪掌握重点企业缺工情况,提供“一企一策”用工服务。强化人力资源服务机构对民营企业的专业化服务,促进用工精准对接。 7.加大民营企业创业扶持。集聚优质创业服务资源,提供创业信息发布、业务咨询、能力培养、创业培训、指导帮扶、孵化服务、融资支持、活动组织等一体化服务,支持高校毕业生、农民工、就业困难人员等重点群体创办民营企业。对符合条件的创业者发放创业担保贷款,其中个人贷款最高额度50万元、小微企业贷款最高额度400万元。协同推进创业安徽大赛、“创业安徽之星”遴选等活动。举办创业安徽建设赴港专题研修班,实施马兰花创业培训项目,开展“未来新徽商特训营”,升级《创业在安徽》节目,打造创业安徽独特IP形象,持续打响创业安徽品牌。 三、发挥社会保障助力民营企业作用 8.降低民营企业用工成本。延续实施阶段性降低失业保险费率政策,实施期限延长至2025年底,切实减轻民营企业用工负担。继续对不裁员、少裁员的民营企业实施稳岗返还政策,以单位形式参保的个体工商户参照中小微企业实施。对民营企业招用符合条件的高校毕业生等群体按规定给予社会保险补贴。 9.积极预防工伤风险。促进工伤保险参保扩面,推进基层快递网点从业人员参加工伤保险。推动实施新业态从业人员职业伤害保障制度。积极引导新业态从业人员参加补充工伤保险。鼓励各地引入第三方机构协助开展工伤认定和劳动能力鉴定等工作。深入开展面向民营企业特别是小微企业的工伤预防工作,增强民营企业及其职工工伤预防意识和能力,防范民营企业工伤事故风险。 10.聚力打造暖心社保。不断优化社保经办流程,全面推行证明事项告知承诺制,进一步清理办理事项、精简办事材料、压缩办理时限,及时制定更新服务清单、办事指南,提升民营企业享受人社政策便利度。创新集成办、承诺办、跨域办、免申办“四办”模式,发挥“办不成事”反映窗口作用。推动职工退休等更多涉企一件事落地见效。在皖事通“安徽人社旗舰店”设置社保服务专区,建设省市县乡村五级社保平台,推进“全景式社保服务”。 四、促进民营企业劳动关系和谐稳定 11.推进和谐劳动关系创建。健全政府、工会、企业代表组织共同参与的协调劳动关系三方机制,引导民营企业开展和谐劳动关系创建。发挥龙头企业作用,带动中小微企业聚集的产业链供应链构建和谐劳动关系。引导符合条件民营企业参与和谐劳动关系创建示范单位评选。加强民营企业用工动态监测,开展劳动用工“法律体检”等形式多样的助企援企活动。依法保障职工劳动报酬、休息休假、社会保险等基本权益。建立职工工资集体协商和正常增长机制,推动企业与职工协商共事、机制共建、效益共创、利益共享,促进劳动关系和谐稳定。 12.提升民营企业劳动争议调解仲裁质效。建立劳动争议预防预警机制,推动企业完善劳动争议内部协商解决机制。推动规模以上民营企业广泛设立劳动争议调解委员会,建立健全小微型企业劳动争议协商调解机制,及时化解涉民营企业劳动争议。加强风险隐患排查和监测预警,定期分析研判争议形势,妥善处理重大集体争议案件。指导各地建立健全重大争议应急联合调处机制,制定完善应急预案,督促仲裁委按照三方原则组成仲裁庭处理因履行集体合同发生的劳动争议案件。强化涉民营企业劳动争议仲裁办案指导,加大终局裁决和仲裁调解力度,提升仲裁终结率。 13.优化劳动保障监察服务。结合日常执法和专项检查,积极为民营企业提供劳动保障法律服务,引导民营企业自觉守法用工。深入推进严格规范公正文明执法,全面推行“双随机、一公开”监管,减少对企业正常生产经营活动影响,做到对守法者“无事不扰”。推行告知、提醒、劝导等执法方式,落实行政处罚法“轻微违法不处罚”和“首违不罚”规定,为民营企业发展壮大营造良好稳定预期和公平市场环境。 五、推动工作有效落实 14.完善组织领导机制。进一步提高政治站位,始终坚持把支持和促进民营经济发展壮大作为重要政治任务,立足人社部门职能职责,完善各项政策措施,细化实化工作任务。常态化推进人社“民呼我应”,畅通服务民营企业沟通交流机制,及时回应民营企业意见诉求,积极作为、靠前服务,推动促进民营经济发展壮大各项政策举措落地见效。 15.有效衔接公共服务。各地要进一步打破户籍、身份、档案、所有制等制约,做好人事管理、档案管理、社会保障工作衔接,促进各类人才资源向民营企业合理流动、有效配置。强化公共服务有序衔接,配合相关部门将民营企业高技能人才纳入人才引进范畴,在积分落户、购(租)房、医疗保障、子女教育等方面给予倾斜。 16.注重政策宣传引导。加强政策宣传解读,面向社会公开政策清单、申办流程、补贴标准、服务机构名单,集中开展人社厅局长进企业宣讲活动。加大宣传引导力度,及时总结经验,推广创新举措,挖掘先进典型,大力弘扬企业家精神,引导广大民营经济人士争做爱国敬业、守法经营、创业创新、回报社会的典范。 政策咨询:政策法规处0551-62663170 附件:2024年省人社厅服务民营经济发展重点工作清单


如若转载,请注明出处:http://news.qyzyw.com/article/4804

